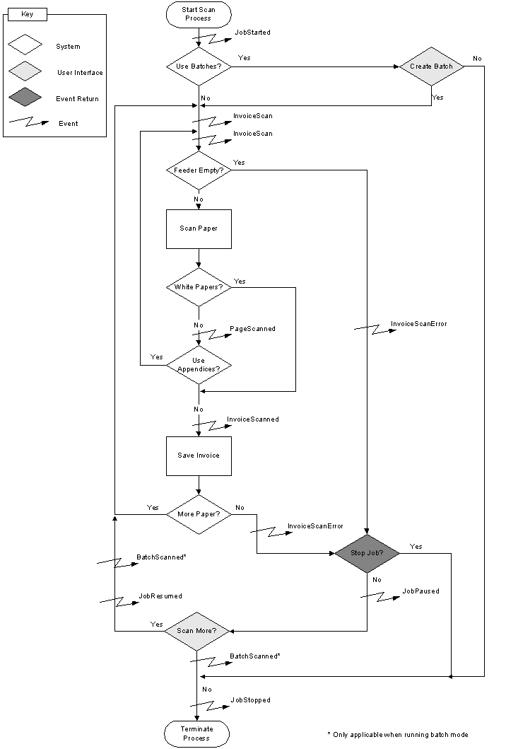
Scan event flowchart

Click event names to jump to topics that describe them