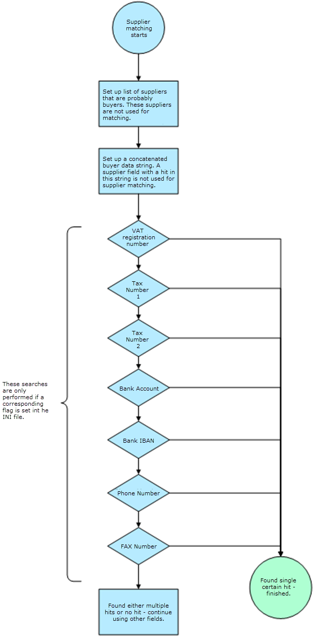
Supplier identification: Certain matches from specific fields