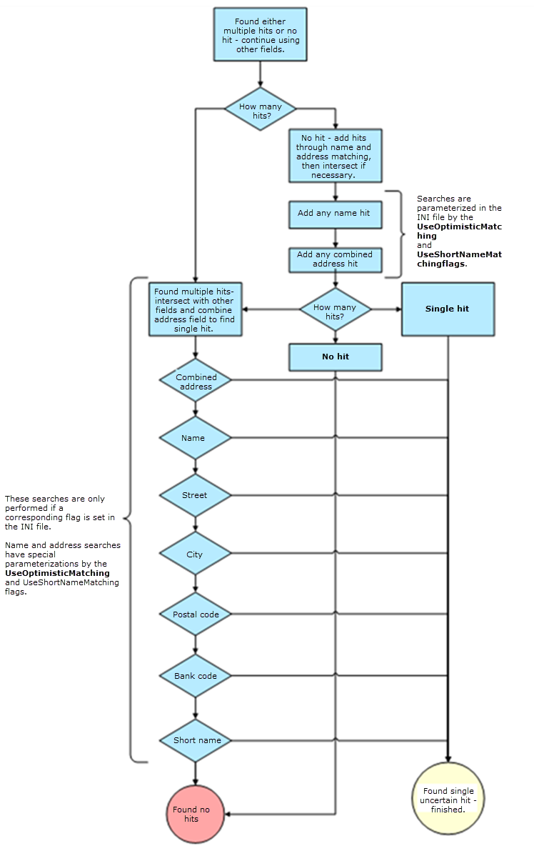
Supplier identification workflow: Uncertain matches from less specific fields