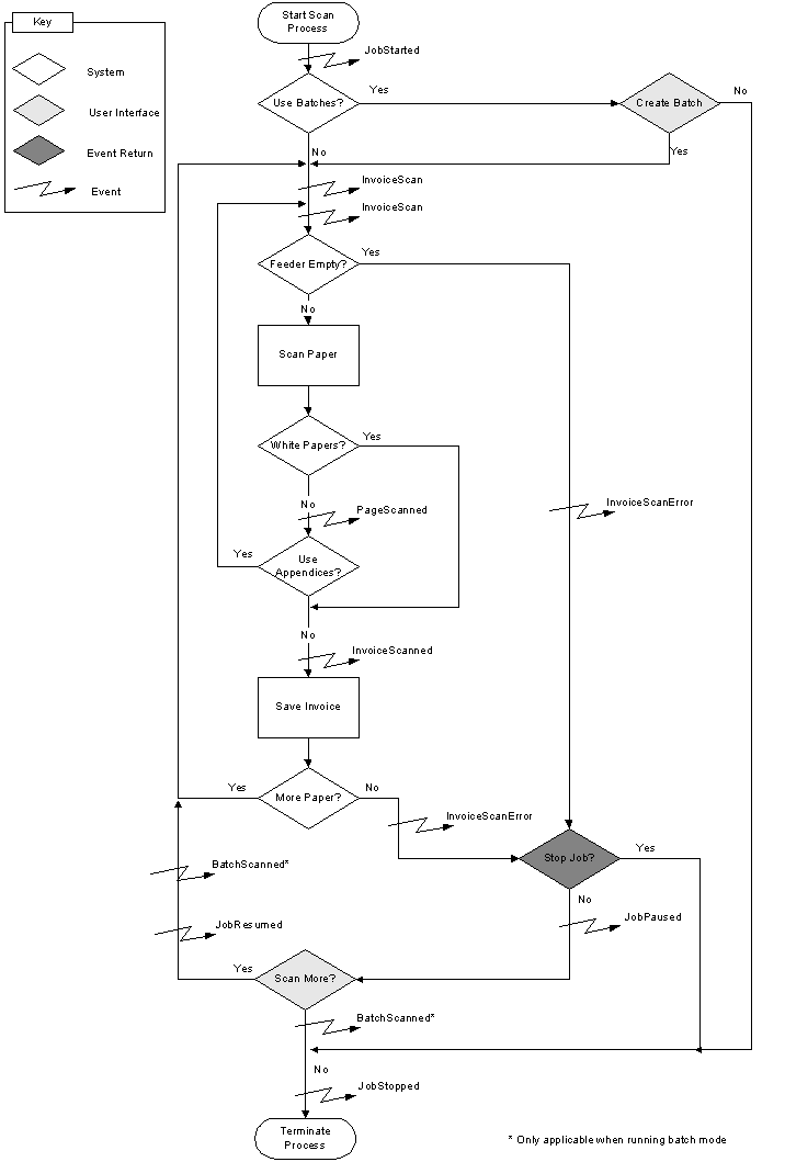
Scan event flowchart