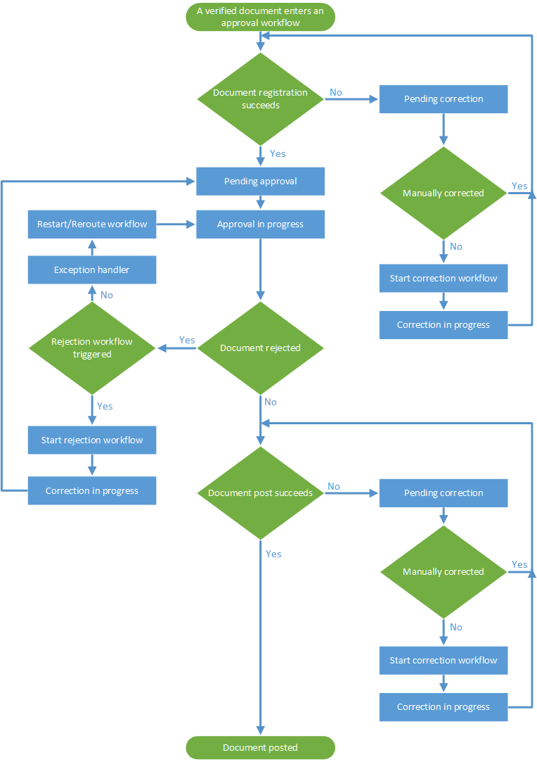
Rejecting an invoice in a workflow
During invoice approval, you can reject an invoice if the amounts are incorrect, the page separation is incorrect or the invoice is invalid for any reason. To reject an invoice in a workflow:
- Select Reject in the document view.
-
Use the dialog that appears to describe why you want to reject the invoice.
If the default reasons that are available for selection do not fit your solution, administrators can create custom rejection codes and corresponding descriptions which are made available for selection in the Reject document dialog.
-
Select
OK. The invoice receives the
Rejected status.
Depending on whether you use custom reject codes and rejection triggers, one of the following happens:
- If you use custom reject codes and triggers, the invoices is routed to a rejection workflow. If no there is no matching trigger, however, the document is sent to the exception handler.
- If you do not use custom reject codes, an email notification is sent to the
exception
handler, who can perform these actions:
-
Send the invoice back to verification ().
-
Restart the workflow ().
-
Send the invoice to a different workflow ().
-
Delete the invoice ().
-
Send the invoice, and the entire batch to which it belongs, to manual separation ().
At this stage, you cannot send the invoice for manual separation if:
-
any of the documents in the current batch have been pre-registered in the target system.
- any of the documents in the current batch have been sent to the target system.
The entire batch is sent for manual separation, canceling any and all workflows of all invoices in the batch. After separation, all of the invoices in the batch start over at the verification process. -
-
Handling invoices rejected from workflows
Invoices that are rejected from workflows are sent to an exception handler, who has privileges for performing additional actions on invoices. When an invoice in a workflow is rejected, a notification email is sent to an exception handler. Rejected invoices appear in the document list view and are noted by an icon (). To handle an invoice that was rejected from a workflow:
- Navigate to the document list view and double-click an invoice with the rejected status ().
- Check the Comments tab to see why the invoice was rejected.
-
Depending on your privileges, use the buttons in the toolbar at the top to do any of the following:
-
Send the invoice back to verification ().
-
Restart the workflow ().
-
Send the invoice to a different workflow ().
-
Delete the invoice ().
-
Send the invoice, and the entire batch to which it belongs, to manual separation ().
At this stage, you cannot send the invoice for manual separation if:
-
any of the documents in the current batch have been pre-registered in the target system.
-
any of the documents in the current batch have been sent to the target system.
The entire batch is sent for manual separation, canceling any and all workflows of all invoices in the batch. After separation, all of the invoices in the batch start over at the verification process. -
-
