FraudOne Server Monitor Help
Welcome
New features
Version 4.4.1
Version 4.4
Version 4.3
Version 4.2
Version 4.1
Version 4.0
Version 3.0
Version 2.0
System overview
System description
Managed objects
Logging
Authorization
Configuration
Installing the Server Monitor
Configuring the Server Monitor
Setting up the Server Manager
Monitor layout
Screen overview
Managed objects tree
Information windows
Log windows
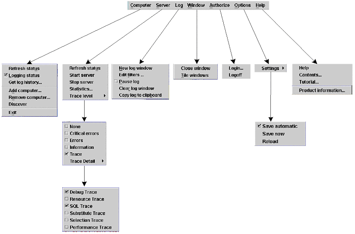
Menus
Toolbar
Popup menus
Tasks
Setting up computers
Discover computers
Add computers
Remove computers
Authentication
Managing servers
Starting servers
Stopping servers
Getting information
Setting trace levels
Viewing log information
Log information
Creating and using log windows
Using filters
Getting help for error messages
Saving settings
Reporting monitor errors
Tutorial
Tutorial overview
Prerequisites
Preparation and start
Configuring a server to be monitored
Installing and configuring the Server Monitor
Starting the Server Monitor
Connecting to the computer to monitor
Specifying the computer to monitor
Discovering computers on the network
Checking status
Status display in the tree view
Server statistics display
Authentication process
How authorization works
Setting authorization information
Verifying the log
Turning logging on and off
Getting older logs
Error message information
Working with log windows
Filtering
Trace configuration
Changing the trace level
Diagnostic information
Starting and stopping servers
Ending it
Access related documentation
Getting help with Kofax products
›
Monitor layout
›
Menus
Menus
The following image reflects the Server Monitor menu structure: