ReadSoft Entrance Help
Welcome to Help
Specify the user-interface language
Tungsten ReadSoft Entrance overview
The Manager module: An overview
The Scan module: An overview
The Interpret module: An overview
The Verify module: An overview
The Transfer module: An overview
The Optimize module: An overview
System requirements and installation
Document images in the Tungsten ReadSoft Entrance system: Overview
About Tungsten ReadSoft Entrance
The Create new object dialog or Open object dialog
Get around in Tungsten ReadSoft Entrance
How to get help online
The Manager Interface
Module windows
Adjust the display
Prepare document profiles and associated objects for production
Document profiles and document definitions
What is a document profile?
What is a document definition?
Work with document profiles
Create a document profile
Open, close, save, and delete document profiles
Copy document profiles
Check the document profile for errors
Change the document profile settings
Change a document profile that is used in production
Field profile settings that are saved in document definitions
Adjust the year on documents for countries that use alternate calendars
How changed document profile settings are used
Activate a document profile
Deactivate a document profile
What are learning invoices?
Turn off the interpretation of line item tables
Settings for invoice profiles
The Document profile dialog: General settings
The Document profile dialog: Identification settings
The Document profile dialog: Currency settings
The Document profile dialog: Supplier settings
The Document profile dialog: Learning invoices settings
The Document profile dialog: Character set settings
The Document profile dialog: Events settings
The Document profile dialog: Last page Identification settings
Identifier profiles: Overview
Add an identifier profile
Edit an identifier profile
View an identifier profile
Delete an identifier profile
Use a value identifier to identify the layout of an invoice: Overview
Settings for identifier profiles
The Image identifier dialog: General settings
The Value identifier profile dialog: General settings
The Value identifier profile dialog: Placement settings
The Value identifier profile dialog: Interpretation settings
Field profiles: Overview
Field profiles, field definitions, and field types
Work with field profiles
Add a single item field profile to a document profile
Add a barcode field profile
Barcodes supported by Tungsten ReadSoft Entrance
Examples of the supported barcode types
Extract field values from QR codes (2D barcodes)
Define a field where title occurrence sets value
Edit or view a field profile
Copy identifier profiles to field profiles
Multiple tax rate handling
Adding a table field profile
The Debit/Credit field
The Debit/Credit field for XML invoices
The Currency field
The Currency field in older document profiles
Capture German bank account numbers
Deactivate a field profile
Delete a field profile
Table field profiles
Line item fields: Overview
Tax tables: Overview
Bank account fields: Overview
Work with line item fields
Line item field validation
Turn off line item validation
Choose the field format type
Choose the field format type: Regular, date, or amount
Specification of Amount fields
Specification of date fields
Examples of date field format specifications
Special purpose fields
Settings for field profiles
Specify currency notation for amount fields
Specify the page a field is on
Sort by field value
Specify the field position
Specify field handling in Verify
Specify titles
How to use a title file
Translate field values using a table
Specify the field security for field profiles
Security setting
Specify the field format
Specify the field format
Format specification for fields and identifiers
Exclude certain characters
Separator characters in date fields
Settings for line item field profiles
The Line item field profile dialog
The Field profile dialog: General settings
The Field profile dialog: Interpretation settings
Settings for single item field profiles
The Single item field profile dialog
Specify the language for a date field
The Field profile dialog: Titles settings
The Field profile dialog: Placement settings
The Field profile dialog: Options settings
The Field profile dialog: Activation settings
The Field profile dialog: Treatment settings
The Field profile dialog: Validation settings
The Field profile dialog: Table validation settings
The Field profile dialog: Events settings
Validate field values
Validate field data
Validate field values
Expressions for field validation
Expressions: Type 1
Expressions: Type 2
Checksum
Specify a validation table
Use tables to validate field values
Active validation
Validate field values using a connection table: Overview
Validate field values using a connection table
Field exceptions: Overview
Create a field rule
Create a field specification
Field exceptions: Examples
Scanner descriptions: Overview
Create a scanner description
Scanner settings and filtering operations
Select a scanner
Use Kofax VRS for scanners that are not certified
Settings for scanner descriptions
Scanner settings: Light and contrast
Scanner settings: DPI (resolution)
Scanner settings: Paper size and orientation
Scanner settings: Color and grayscale scanning
Scanner settings: Rotation
Scanner settings: Two-sided document definitions
Scanner settings: Document feed
Advanced scanner settings: Kofax settings
Advanced scanner settings: ISIS settings
Fujitsu (IPC) scanner settings when used with Tungsten Automation
Fujitsu (IPC) scanner settings when used with ISIS
Kodak (ATP) scanner settings when used with Tungsten Automation
Kodak (ATP) scanner settings when used with ISIS
Böwe Bell + Howell (ACE) scanner settings
Preset functions for scanners with IPC-3
Ricoh 420/430 and Böwe Bell + Howell 4000/5000 (IPU) scanner settings when used with ISIS
Transaction descriptions
Output data: Overview
Transaction descriptions: Overview
Types of transaction descriptions
Similarities and differences among the three types of transaction descriptions
Standard transaction descriptions
Archive transaction descriptions
Specify archive transaction and transfer file names
Create start and stop transaction descriptions
Work with transaction descriptions
Create a new standard transaction description
Open transaction descriptions
Edit a transaction description
Save transaction descriptions
Delete and print transaction descriptions
Default standard transaction description
Create an archive transaction description for writing output to a second transfer file
Use a common layout for your transaction descriptions
Individual transaction fields
Specify the format of the output data
Components of transaction fields
Specify a field separator
Insert headers and other text into a transaction description
Insert and edit fields from documents in a transaction description
Insert line item fields into a transaction description
Insert a tax table or bank account table into a transaction description
Insert numerical fields into a transaction description
Include batch data in transactions
Insert user-defined batch variables into transactions
Fields commonly included in start and stop transactions
Select a transaction field
System variables
Insert system variables into a transaction description
Format date and time variables in a transaction description
#LineItems: The system variable
#Appendices: The system variable
#NoOfAppx and #NoOfAppxFB
#NoOfInvPages and #NoOfInvPagesFB
#NoOfPages and #NoOfPagesFB
#Pages: The system variable
Batch variables
Batch variables for imported images
Records: The system variable
How to create the "¤" symbol
Job descriptions
Manage job descriptions
Manage production through job descriptions
Work with job descriptions
Create a job description
Open and edit a job description
Save job descriptions
Delete job descriptions
Customize job descriptions
Create custom shortcuts
General settings for job descriptions
Select documents to process
The Job description dialog: General settings
The Job description dialog: Buyer settings for Interpret
The Scan job description
The Scan module: An overview
Scan job description settings
The Job description dialog: General settings for Scan jobs
The Job description dialog: Pages settings
The Job description dialog: Endorser settings
The Job description dialog: Batching settings
The Job description dialog: Events settings
Appendices in Scan job descriptions
Endorser overview
Set endorser counter values in a Scan job description
Endorsers: Using a database counter
Auto endorse
Prefix string
Panasonic 905C: Controlling the position of the endorser string
Placeholders in auto-endorse prefix strings: Kodak scanners
Placeholders in auto-endorse prefix strings: Kodak 3520 and 4500
Placeholders in auto-endorse prefix strings: Panasonic and Kodak scanners
Placeholders in auto-endorse prefix strings: Böwe Bell + Howell scanners
Placeholders in auto-endorse prefix strings: Fujitsu scanners
Placeholders in auto-endorse prefix strings: Canon scanners
Troubleshoot endorsers
The Interpret job description
The Interpret module: An overview
Interpret job description settings
The Job description dialog: General settings for Interpret jobs
The Job description dialog: Source settings
The Job description dialog: Select settings
The Job description dialog: Queues settings
The Job description dialog: Sort settings
Interpret and learn invoices
Wait mode
Create a job description to reinterpret imported image files
Source settings
Document sources
Interpret image files
Select a data source extension as the Interpret source
Supported image file formats (import)
Multi-image options
Interpret images from sub-folders
The Configure image file source and destinations dialog
Log information about interpreted image files
The Verify job description
Verify invoices: An overview
Verify job description settings
The Job description dialog: General settings for Verify jobs
Choose which statuses to verify
The Job description dialog: Status settings for Verify jobs
The Job description dialog: Control settings
The Job description dialog: Verify order settings
Adjust the field order for Verify
Reinterpret fields and documents
The Transfer job description
The Transfer module: An overview
Transfer job description settings
The Job description dialog: General settings for Transfer jobs
Choose which statuses to transfer
The Job description dialog: Status settings for Transfer jobs
The Job description dialog: Output settings
The Job description dialog: Output format settings
Configure a job to use XML output
The Job description dialog: Image settings
Supported image file formats (export)
Specify what happens to reference files during transfer
The Job description dialog: References settings
The Job description dialog: Advanced settings
Delete transferred invoices
Specify start and stop transactions in the Transfer job
Specify an archive transaction description in the Transfer job
Set the record size
Keep status
Move image files after transfer
XML output: Overview
Inbox: Overview
Create or edit an inbox
Edit roles and users for the inbox view
Adjust the field order for Verify
Define what columns to display in the document list
Make inbox folders read-only for unauthorized users
Tables
Work with tables: Overview
Create or edit a table
Create a connection table
Open, save, print, and delete tables
Specifications for tables to be imported to Tungsten ReadSoft Entrance
Specifications for external files and tables for field validation
Translate field values using a table: Overview
Batches: Overview
Process batches
Process batches of imported images
Set up batches
Specify batch settings in a Scan job description
Route batches to workstations
Set up batch data and batch reports
How batch data is used
#BatchPrefix
Example: Use the batch prefix variable
Create a batch report layout file
Copy a batch report layout file
Print and delete batch report layout files
Link a batch report layout file
Print batch reports
Change the layout of a batch report
Change the format of
Define your own batch variables
Rules for user-defined batch variables
Limitations on batch report layouts
Include batch data in transactions
Use batches for imported images
Batches of imported images: Overview
Set up batches of imported images
Queues: Overview
Set up queues
Define a queue
Use queues
Using queues: Example
Manage queues using an event handler
Invoice pages
Two-sided invoices: Overview
Multi-page invoices: Overview
Invoices with appendices: Overview
Testing your setup
Test a document profile
Test your setup using image files
Test transaction descriptions
Fine tuning
Use keyword detection
Production
Job control
Process batches: Overview
Common keyboard shortcuts
Hide the display of job descriptions in production modules where they do not apply
Understand document and field status
Document status
Field status
Automatically identify duplicate documents during processing
Connect individual fields to a specific database table
Scan invoices
The Operator control dialog
Job control
Document feeder is empty
Scan invoices
The Operator control dialog
Document feeder is empty
Paper jam
View, print, and delete pages during scanning
ScanAhead
Troubleshoot while scanning
Scanning batches of invoices
Scan batches
Divide documents into batches
How Scan counts pages in a batch
Enable invoice counter flag
Scan batches using a fast scanner
Change batch variables during scanning
Archive paper invoices
Interpret invoices
The Interpret module: An overview
Job control
Run an Interpret job
Interpret batches
Select batches manually
Interpret new invoices
How Interpret processes appendices and multi-page invoices
Recommendations for interpreting Asian invoices
Verify invoices
The Verify module: An overview
Verify invoices: An overview
Verify operator's keys
Park an invoice
Send feedback on emailed documents directly from Verify
Restrict the ability to delete documents in Verify
Restrict the relearning of document definitions in Verify
Automatically approve documents with Complete status
Block emails from senders while verifying documents
Start and stop a Verify job
Job control
Select invoices to verify
Skip an invoice
Previous
View processed document information during verification
Verify an invoice
Verify invoices
The Verifying dialog
The document information dialog
Configure the sender information columns that are visible in Verify
Automatically change document identifiers in Verify
Reinterpret fields and documents
Change the supplier
Adjust the sender, sender number, and description
New and one-time suppliers
Handle unidentified documents manually
Create a variant
Special handling of an invoice
Work with currency in Verify
Adjust currency handling
Mark a document as credit
Reject an invoice
Reroute an invoice
Save to Optimize
Add remarks to document data
Delete documents in Verify
Print a document in Verify
Verify field values
Verify single item fields
The Line item learning dialog
Verify line item values
Verify line item fields
The Line items dialog
Delete line item rows in Verify
Add line item rows in Verify
Verify invoices with appendices
Verify documents with appendices
Verify a field on an appendix page
Change appendix pages to document pages
Verifying batches
Select batches manually
Correct document separation
Document separation: Overview
Send pages for re-separation
Correct document separation
Change the display appearance
Zoom view
Color-coded fields in Verify
Adjust how invoice images are displayed
Adjust the display
The Image display dialog
View document images
Scroll an image
Info box
Field guide
Line item headers
Rotate document images
Transfer invoices
The Transfer module: An overview
Job control
Transfer batches
How data from processed documents is transferred to files
Delay the transfer of documents to allow time for corrections
PDF output: Overview
Configure a job to output to PDF files
XML output: Overview
Transfer original document files to SAP in connection with Invoice Cockpit
Transfer the XML document output file at the job level
Learn and optimize document definitions
Optimize document definitions: Overview
The Optimize module: An overview
View logged manual changes to document definitions in Optimize
Which document definitions need optimizing?
Start an Optimize session
Select a document definition to optimize
Select multiple document definitions to optimize
Optimization by status
Optimize a document definition
Adjust the display
Rotate a document image in Optimize
Delete a document definition during optimization
Statistics about document definitions
The Learning dialog
How the sender, sender number, and description values are used
Draw receiver fields on a document image
The document definition dialog
Adjust the identification settings of a document definition
Adjust the currency settings of a document definition
Apply background filters
Filter type
Fields with background raster
Learn color invoices
Adjust grayscale to black and white conversion settings
Use the color filter
The Edit field colors dialog
Edit field colors: Add a new color to the list
Edit field colors: Edit a listed color
Edit field colors: Include a range of similar colors
Edit field colors: Remove a color from the list
Learn image identifiers
Learn value identifiers
Draw value identifiers
The Field learning dialog for value identifiers
Text type
Learn single item fields
Learn the Debit/Credit field in Optimize
Learn fields where title occurrence sets value
The Field learning dialog
Change field security for field definitions
Draw fields on a document image
To delete a frame
Field value
Text type
Field title
Field definition: Position settings
Specify if fields are active or inactive
Freeform
Page setting in Optimize
Set Sender fields to Complete status automatically
Learn line item fields
Optimize line items in Verify
Adjust line item table boundaries to determine on which document pages line item variations can be captured
Draw a line item
Draw line item fields
Move, resize, or delete line item frames
The Line item field definition dialog
Specify line item field definition settings
Draw a header
Header identification type
When to define more line items
Optimize line item tables
Optimize complex line item tables
Examples of sub-headers
Optimize XML invoice definitions or profiles
Optimize line item tables
Optimize complex line item tables
Optimize bank account tables
Optimize tax tables
Tips for optimizing line item tables
Advanced topics
Check document identification
Set Sender fields to Complete status automatically
Save document definition images
Sorting documents: Overview
Document classification
Master data: Overview
Sender identification: Overview
Use custom fields to identify senders using generic document information
Receiver identification
Example of how using corporate group IDs allows multiple sender registries to be combined
Improve receiver identification
Receiver identification information in the process log: Overview
The Master data policy dialog
Editing and viewing master data
Optimize single item fields in Verify
System Administration: Administrative activities
File types in Tungsten ReadSoft Entrance
Service packs
How long is my license good for?
Country profiles
List of users currently active in the system
Business logic: Overview
Connect fields to business logic
Improve performance
Run Tungsten ReadSoft Entrance from the command line
Back up the system and recover from a system failure
User access
User authorization: Overview
If user authorization is disabled
Enable user authorization
Define a new user or edit an existing one
The User dialog: User selection
The User dialog: Network user
The User dialog: Network group
The User dialog: Local user
The User dialog: Azure user
The User dialog: Azure group
The User dialog: Access rights
Single Sign-On (SSO) authentication
Authentication
Register an application
Set Redirect URI
Set API permissions
Set Client ID, Tenant ID, and Azure Cloud instance
Enable support for TLS 1.2
Restrict access to the application
Maintain the cache
Multifactor authentication (MFA): Network users and Azure users
Set up MFA to access ReadSoft Invoices
Enable or disable MFA
List of user profiles including access privileges
Monitor production
View the process log
Include/exclude identification information on senders in the process log
Working with document definitions
List and search for document definitions
Statistics about document definitions
Document definition status
Display a document definition
Delete document definitions
Print document definitions
Field profiles, field definitions, and field types
Field definition status
Working with invoices
Get information about processed documents
The Image display dialog
Display documents in Manager
List all documents in the system
List documents for a document definition
List documents for a document profile
Search for invoices
Search for documents or batches: Examples
Print documents (Manager and Optimize)
Delete documents using Manager
Working with batches
List and search for batches
Search for documents or batches: Examples
List documents in a batch
Delete a batch using Manager
Queues: Overview
Manage queues
List queues and search in queues
Define a queue
Delete a queue
Add a document or batch to a queue
The database: An overview
User authentication for access to the database
Manage the database
Maintenance plans
Create maintenance plans
Run a maintenance plan
Run a maintenance plan from the command prompt
Run a maintenance plan: Example batch file
Delete processed documents from the database
Upgrade the database
Clear the database
Export document profiles and associated objects
Export and import field types
Export document definitions
Export tables to text files
Export data from the process log
Import document profiles and associated objects
Import document definitions
Import master data
Errors during import
Master data import formats
Master data: Import specification for Receiver table
Master data: Import specification for Sender table
Master data: Import specification for SupplierBank table
Specify that master data is to be used
Import tables from text files
Upgrade document profiles
Update document definitions using imported sender data
Set up scanners
ScanAhead
Kofax cards
Character sets
Characters interpreted by Tungsten ReadSoft Entrance
Process multilingual documents
Create or edit a character set
Delete a character set
How Tungsten ReadSoft Entrance names image files
Windows services
Start and stop Windows services
Automate Interpret and Transfer: Overview
Automate ReadSoft Entrance services
Run XML Maintenance
Configure instances of Interpret and Transfer as Windows services
Configure service jobs for Interpret and Transfer instances run as services
Advanced conditions to control Interpret and Transfer instances run as services: Overview
View all services configured in the system
Export and import service configurations
Multi-processor support for Interpret
Troubleshoot Windows services
The Services log
The Tungsten ReadSoft Entrance Services Web Dashboard
Run Tungsten ReadSoft Entrance on the same computer using multiple databases
Add-ons installed in the system
Prevent Tungsten ReadSoft Entrance modules from starting without extensions
Process invoices received by email: Overview
The AutoValue add-on: Overview
Configure the AutoValue add-on
Adjust general settings for the AutoValue add-on
The Database options dialog
The Settings dialog
AutoValue Source macros
Status values
The JobScheduler add-on: An overview
Use JobScheduler to run Interpret or Transfer jobs
The JobScheduler settings dialog
Process XML invoices using Collector: Overview
Best practices when using Collector SmartXML functionality
Supported XML invoice standard formats
What is the difference between XML invoice standards, profiles, and definitions?
XML invoices: Prepare for production
Create rules to map values for fields in XML invoices
Include additional information or notes in the PDF image for XML invoices
Handle attachments included with XML invoices
Interpret XML invoices
Verify XML invoices
Keep XML invoices from going to Optimize automatically
Confirm master data in connection with XML invoices
How XML documents are matched to senders and receivers in connection with master data
The Debit/Credit field for XML invoices
Optimize XML invoice definitions or profiles
Recommendations for optimizing XML invoices
Create new XML invoice profiles
Add identifiers to XML invoice profiles
Change the invoice source for XML invoice profiles and XML invoice definitions
Reroute an invoice to a different XML profile during optimization
Edit or view settings for XML invoice profiles
Map invoice fields to the corresponding XML elements/attributes
Map line items to elements/attributes in XML invoices
Use advanced rules to extract line-item fields from XML invoices
Map references to attachments to elements/attributes in XML invoices
Examples using advanced rules to optimize fields in XML invoices
Advanced XML rule example: Correct a misspelled field name in connection with master data
Advanced XML rule example: Format an extracted XML value with XSL
Advanced XML rule example: Modify an extracted XML field value using XSL
Advanced XML rule example: Remove hyphens (-) from an extracted value
Advanced XML rule example: Select node X based on node Y (or on attribute a)
Advanced XML rule example: Select a specific node when more than one node matches after using a standard rule
Advanced XML rule example: Select node X if it exists and node Y if it does not
Advanced XML rule example: Specify a constant value for a field
Advanced XML rule example: Summarize data from line items as a note in a summary invoice
Advanced XML rule example: Translate an XML value to one that Tungsten ReadSoft Entrance understands
Maintain XML invoices, definitions, profiles
Delete XML invoices, definitions, and profiles from the system
Delete fields from the layout for XML invoices
Add missing fields to XML invoice definitions and profiles
Change the field headings in the PDF image for XML invoices
Change the name of the document type that is displayed in the PDF image for XML invoices/documents
View statistics for XML invoices/definitions (by supported XML invoice standards)
Add a new field to an XML invoice definition
Add fields to the layout for XML invoices
Add fields to all XML invoices that belong to an XML invoice profile
Delete XML invoices from the maintenance dialog
Delete XML invoice definitions from the XML maintenance dialog
Move the processing of XML invoices from a test system to a production system
InvoiceRules plugin: Overview
Configure invoice rules for the InvoiceRules plugin
Configure conditions under which a document rule is executed
Condition: Buyer (InvoiceRules plugin)
Condition: Image folder path (InvoiceRules plugin)
Condition: Interpret job source type (InvoiceRules plugin)
Condition: Invoice field value (InvoiceRules plugin)
Condition: Invoice profile (InvoiceRules plugin)
Condition: Invoice UDV value (InvoiceRules plugin)
Condition: Job name (InvoiceRules plugin)
Configure what actions to take for a document rule when conditions are not met
Action: Append text to file (InvoiceRules plugin)
Action: Copy file (InvoiceRules plugin)
Action: Copy line item field (InvoiceRules plugin)
Action: Export multitiff of current invoice (InvoiceRules plugin)
Action: Move invoice to queue (InvoiceRules plugin)
Action: Rename file (InvoiceRules plugin)
Action: Set invoice buyer (InvoiceRules plugin)
Action: Set invoice definition (InvoiceRules plugin)
Action: Set invoice field value (InvoiceRules plugin)
Action: Set invoice status (InvoiceRules plugin)
Action: Set invoice type (InvoiceRules plugin)
Action: Set invoice user-defined variable (InvoiceRules plugin)
Select static and dynamic values for actions in document rules
Automatically give buyer fields Complete status using a document rule
Action: Set invoice type (InvoiceRules plugin)
ScanInfo plugin: Overview
Select the buyer for invoices when they are scanned
Specify if documents are PO or GE documents when they are scanned
Specify if documents are invoices or credit notes when they are scanned
Specify which queue documents belong to when they are scanned
Specify page properties for documents when they are scanned
Add user-defined variables to documents when they are scanned
Include batch counter information in the scan job
Allow documents to be archived when they are scanned
Assign a document to any profile when they are scanned
Configure RemoteScanSender for use with the ScanInfo plugin
Customize the RemoteScanSender
RemoteScanSendDocument.xsl content
RemoteScanSender raw XML document example
RemoteScanSender raw XML document schema
RemoteScanSender transformed XML document example
RemoteScanSender transformed XML document schema
RemoteScanImporter plugin: Overview
Configure the RemoteScanImporter plugin
RemoteScanImporter plugin - General import configuration information
Customization
Create and edit field types
Customize Tungsten ReadSoft Entrance: Events
Additional documentation
Hide or unhide columns
Glossary
Initialization (INI) files
Ehcharset.ini
Eiglobal.ini
Eilocal.ini
Eiglobalextra.ini
Corporate group ID
External OCR engines
General expense (GE) invoice
Interpret module
Document definition
Document profile
Document sheets
Layouts for XML invoices
Names
Purchase order (PO) invoice
Service log
Short date format
Transfer job description
Update line
Troubleshooting
Potential problem with transferred field data
General information
Troubleshooting after installation
Error logs
Location and file name of error log files
System info
License status report: Overview
Add-ons installed in the system
About Tungsten ReadSoft Entrance
Contact Support
Starting, stopping, and abnormal termination
When users forget their passwords
Troubleshooting: System errors
Troubleshooting: Runtime error 3704
Prevent Tungsten ReadSoft Entrance modules from starting without extensions
Troubleshoot Windows services
If a Tungsten ReadSoft Entrance module crashes
Start a module after a crash
Database problems
A message says that something is locked
Unlock the database
Clear the database
Our system crashed and we cannot process the documents that were in the system at the time
Database timeout error
Scanners and scanning
Troubleshoot while scanning
Troubleshoot endorsers
Troubleshooting: Stopping or pausing a Scan job
Process a torn or damaged invoice
Troubleshoot new batches
Prevent conflicting file names in a network
Field capture problems
Check document identification
Fine-tuning interpretation
A field is not found because it is not in the search area
A field title is not interpreted or found
A title is not found because it is not listed in the document profile
A date field is not found
Tungsten ReadSoft Entrance cannot find a word within a field
Tungsten ReadSoft Entrance finds the wrong field because the title is similar to another field’s title
Troubleshooting barcodes
Interpreting Code 128
Precision of calculations on values with decimals
Decimal places setting
Verifying invoices
Configure the program to interpret asterisks
Save to Optimize
If a document is mistakenly deleted
Troubleshoot sender identification
A supplier is blocked
A character set was deleted by accident
Dialog and Other information
Create, edit, and manage user-defined variables (UDV)
Import and export user profiles
Translate names of document fields on foreign documents to the language of the user
Identification settings
Identification settings: Understanding AND and OR
Printer settings
Restrict users from accessing document profiles
Search options
Search option: Date
Search option: Queues
Search option: Status
Search option: User-defined variables
Specify an alternate location for the user's translation file
View document images
Batch-related dialogs
Batch complete
Batch report layouts object bar
Batch status
The Batch information dialog
The Batch report layout dialog
The Batches dialog
The Choose batches dialog
BuyerReceiver-related dialogs and info
Sort transferred document data by receiver
The Edit receiver dialog
The Receivers dialog in connection with master data
Field-related dialogs and info
Title occurrence sets value
Field type
Field proposal column
Frame colors
No interpretation
The Add field to layout dialog
The Field learning dialog: Currency notation settings
The Field rule dialog
The Field rules dialog
The Field specification dialog
The Field specifications dialog
The Field type dialog
The Field types dialog
The Select fields dialog
Inbox-related dialogs and info
Use one or more user-defined variables to filter documents in the inbox view
Sender field
The Edit column dialog
The Edit columns dialog
The Edit inbox folders dialog
The Edit inbox folders dialog: Criteria settings
The Inbox configuration dialog
Inspect view in Verify
Manual endorse
SupplierSende-related dialogs
Sender identification information in the process log: Overview
Use email address to identify senders
Sender identification: Certain matches from specific fields
Sender identification workflow: Uncertain matches from less specific fields
The Senders dialog in connection with master data
The View supplier dialog
SmartXML related info and dialogs
XML Standards info
XML invoice standard: E2B
XML invoice standard: ebInterface
XML invoice standard: Facturae
XML invoice standard: Finvoice
XML invoice standard: Faktura Tax
XML invoice standard: General XML
XML invoice standard: ISDOC
XML invoice standard: Tungsten ReadSoft Entrance Portal (ESXML)
XML invoice standard: OIOXML
XML invoice standard: OIOUBL (Invoice and Credit Note)
XML invoice standard: Svefaktura
XML invoice standard: ZUGFeRD
Dialogs
The Change invoice source for XML definition dialog
The Change invoice source for XML profile dialog
The Export of XML profiles and XML definitions dialog
The Import of XML profiles and XML definitions dialog
The Reroute XML invoice to a different XML profile dialog
The XML Identifier Matching results dialog
XML Mapper dialogs
Summary of XML Mapper settings
The Buyers dialog when mapping fields in XML invoices
The Suppliers dialog when mapping fields in XML invoices
Attachment Editor tab
Field mapping rules tab
VAT fields tab
VAT Items Editor tab
Custom fields
Fields tab
Image tab
Line Items Editor tab
XML code tab
XML Maintenance dialogs
Summary of XML Maintenance settings
The XML Maintenance dialog: XML invoices tab
The XML Maintenance dialog: XML invoice definitions tab
The XML Maintenance dialog: XML invoice profiles tab
The XML Maintenance dialog: Layouts tab
XML Profile settings
The XML profile settings dialog: General tab
The XML profile settings dialog: Identifiers tab
Export XML invoice profiles and definitions from the system
How the identification score is calculated for XML invoices
Import XML invoice profiles and definitions to the system
Modify identifiers for XML invoice profiles
Remove unnecessary fields from XML invoices
Things to consider when optimizing XML invoices in connection with master data
The XML Mapper: Overview
Image, XML, and Field mapping rules tabs (left pane)
Workflow for XML invoices in Interpret together with COLLECTOR
Workflow for XML invoices in Optimize
Workflow for XML invoices in the system as a whole
Workflow for XML invoices in Verify
XML document definition
XML document profile
XML document source
XML output schema: ReadSoftInvoice.xsd
The Add a new identifier or Modify identifier dialogs
The Application events dialog
The AutoValue configuration dialog
The Barcode field profile dialog
The Barcode field profile dialog: General settings
The Barcode field profile dialog: Placement settings
The Field profile dialog: Options settings
The Change password dialog
The Character sets dialog
The Color conversion dialog
The Definition update dialog
The Draw line items dialog
The Edit extension connection properties dialog
The Edit roles and users dialog
The Endorser counters dialog
The Event details dialog
The Export dialog
The Identification control dialog
The Import dialog
The Import document definitions dialog
The Document definitions dialog
The Documents dialog
The Documents dialog: Search options
The Document profile dialog: Advanced settings
The Document statistics dialog
The Job description dialog: Buyer settings for Transfer
The Line item learning dialog
The Manage extensions dialog
The Maintenance dialog
The Maintenance plan – New plan dialog
The New/Copy/Upgrade document profile dialog
The Optimize session dialog
The Process log dialog showing all documents
The Process log dialog showing an individual document
The Production history dialog
The Queues dialog
The Reroute invoicedocument dialog
The Scanner settings dialog
The Select columns dialog
The Select correct layout dialog
The Select job descriptions dialog
The Table dialog
The Table field profile dialog
The Transaction description dialog
The Properties dialog
The Transaction description options dialog
The Update field types dialog
The View documents window
Thumbnail view
The Verify field order dialog
›
Dialog and Other information
›
SupplierSende-related dialogs
›
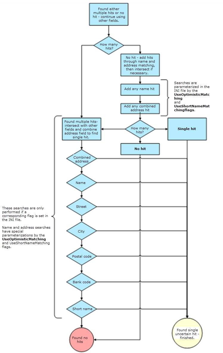
Sender identification workflow: Uncertain matches from less specific fields
Sender identification workflow: Uncertain matches from less specific fields
×