NetSuite: Line pairing
You can use Tungsten AP Essentials to perform manual and automatic line pairing with NetSuite purchase orders.
Requirements
To use this feature, you must:
- Install the Tungsten AP Essentials NetSuite bundle.
- Enable the Purchase order service and select Manual line-pairing and Automatic line-pairing.
-
Ensure the following fields are enabled in your document type:
Field name Type name Order number InvoiceOrderNumber Order line number LIT_RowIdentifier
This field is not captured on the invoice. The value of this field is the result of the line-pairing feature.Article number LIT_ArticleIdentifier Description LIT_ArticleName Quantity LIT_DeliveredQuantity Unit price LIT_UnitPriceAmount Row total LIT_VatExcludedAmount -
In the target system settings:
-
Specify the Saved search ID for NetSuite Items. The default search included in the bundle is "customsearchapsitems".
-
Specify the Saved search ID for NetSuite Orders. The default search included in the bundle is "customsearchapspurchaseorders".
Ensure your master data is synchronized before you begin processing invoices using this feature.
-
How it works
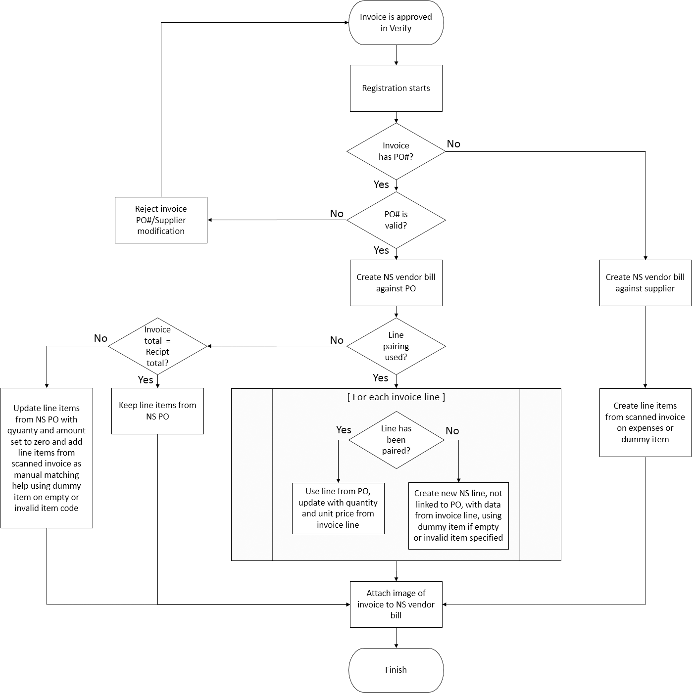
Line pairing with the NetSuite integration works as described here.
Consider these points when performing line pairing using the NetSuite integration:
- The NetSuite integration supports single and multiple purchase orders per
invoice.
-
When verifying invoices with one PO per invoice, if you specify the PO number on the header field and leave all line-item PO fields empty, Tungsten AP Essentials assumes all of the lines belong to the PO number specified in the header field and makes a vendor bill in NetSuite accordingly. Alternatively, you can leave the header field empty and specify the POs on each line-item. If the invoice gross amount is equal to the purchase order amount, Tungsten AP Essentials creates a vendor bill with line-item data that is identical to the purchase order line-item data. If the invoice gross amount is not equal to the purchase order amount, Tungsten AP Essentials creates a vendor bill with all lines from the order and all lines from the invoice. In this case, line pairing can be performed in NetSuite if necessary.
-
When verifying invoices with multiple purchase orders, Tungsten AP Essentials uses the purchase order number from the header field to fill any empty line-item purchase order fields.
-
- If a line is passed to NetSuite without the order-line number, it is treated as an additional line to bill that is not present on the purchase order.
- If no lines at all are passed to NetSuite, or if all lines are missing line
numbers, only the invoice total amount is matched.
You can see more details about how line pairing interacts with NetSuite in this diagram:
